Research
Inverter Yaskawa A1000
Open Ended Winding PMSM Yaskawa SST1
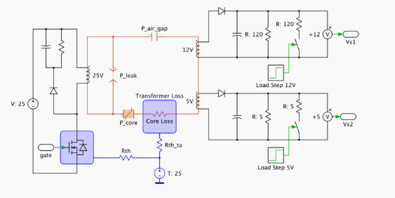
Solid-state Transformer (SST)
Dual Inverter
3-Phase Induction Motor
CMSB Experimental Set
DC Power Supply
Five-Leg Inverter
Precision Power Analyzer YOKOGAWA wt5000
Differential Probe Sapphire Instruments SI-9002
Probe Amplifier & Current Probe
Oscilloscope Teledyne Lecroy MDA810
Oscilloscope YOKOGAWA DLM3024
Oscilloscope Teledyne Lecroy HDO8108A
Thermal Imager Testo 868
Servo Driver Higen FDA-7000
11kW IPMSM & Servo Motor
